Fotoguru Michael Freeman widmet sich in seinem neusten Didaktikband dem Paradoxon der Fotografie: der perfekten Belichtung. Einerseits ist die Belichtungseinstellung an der Kamera total simpel, andererseits ist die perfekte Belichtung aber auch ein extrem komplexer Prozess. Komplex deswegen, weil sie alles im Bild beeinflusst und letztlich bestimmt, wie das Bild auf den Betrachter wirkt.
Überholspur und idiotensicher
Nehmen Sie sich vor selbst ernannten »Systemen« in der Fotografie in Acht. Solche Systeme werden gern von Fotografen erfunden, die ihre
Arbeitsweise propagieren wollen (was für sie zwar passt, aber keinesfalls richtig oder Standard ist), oder von Leuten, die mit der täglichen Fotopraxis wenig Erfahrung haben. Ich bin mir völlig bewusst, dass ich Ihnen hier genau so etwas anbieten will. Mit dem einzigen Unterschied – zu meiner Rechtfertigung –, dass es sich um ein Destillat der Arbeitsweise vieler Profifotografen handelt. Die meisten Profis verwenden natürlich kein »System«, aber wenn die Fotografie Ihr täglicher Begleiter ist, Sie sie leben, atmen und damit Ihren Lebensunterhalt verdienen, entwickeln Sie gewisse Vorgehensweisen, die einem System ziemlich ähnlich sind. Muss ich ja sagen, oder?
Wie üblich halte ich mich in diesem Buch an die Arbeitsweise vieler Profifotografen. Mit »Profi« meine ich jemanden, der mit Fotoaufträgen seinen Lebensunterhalt verdient, das ist wichtig. Nicht dass Profis unbedingt ein Anrecht auf bessere Fotos hätten. Dieses Talent besitzen sicherlich viele. Jeder kann es auch verbessern, aber erfolgreiche Profis nutzen diese Fähigkeit eben beruflich aus. Dennoch lohnt es sich, dem professionellen Ansatz zu folgen, denn wir fotografieren immer, meist unter Druck, und müssen immer gute Produkte liefern. Im ungewöhnlichen Gegensatz zu den meisten meiner anderen Bücher habe ich ein kurzes erstes Kapitel verfasst: einen Überblick über das, was darauf folgt, und eine Einführung, wie ich meine Entscheidungen treffe. Danach gehe ich tiefer ins Detail über die einzelnen Aspekte der Belichtung, bei denen das Lesen jeweils viel länger dauert als der Akt an sich. Auf den nächsten Seiten sind wir jedoch rein praktisch unterwegs, denn wenn Sie fotografieren, haben Sie meist ohnehin keine Zeit. Entscheidungen über die Belichtung müssen sehr schnell getroffen werden, häufig ohne sie bewusst bis zu Ende zu denken. Dennoch ist die Entscheidungskette bindend – Sie haben nur weniger Zeit. So ist es nämlich in Wirklichkeit…
Die Grundmethode
In diesem Buch habe ich mich für einen etwas anderen Ansatz entschieden, ich erkläre einfach alles kurz und bündig am Anfang. Das erscheint zwar fast unmöglich, aber bei dieser Thematik – die ja sowohl einfach als auch komplex ist – muss man in kürzester Zeit die wichtigsten Dinge erfassen und danach alle richtigen Schlüsse ziehen. In der Fotografie geht es immer um den Moment, und während Sie unendlich viel lernen können, drängt immer diese – völlig verständliche – Ungeduld, einfach nur abzudrücken.
Es gibt verschiedene Hilfsmittel, um die Belichtung einzustellen, und ebenso viele Möglichkeiten, für welche Kameraeinstellungen Fotografen sich entscheiden. Die Kamerahersteller sind sich dieses wichtigen Problems durchaus bewusst. Darum haben sie technische Lösungen entwickelt, die einander förmlich übertreffen. Herausgekommen sind wunderbar viele Optionen, aber auch ein riesiges Methodenchaos, und selbst die Namen der Optionen scheinen nur dazu da zu sein, ihre Überlegenheit gegenüber dem Mitbewerber auszudrücken.
Ich werde diesen Nonsens durchbrechen und wie immer darlegen, wie Profis wie ich denken und arbeiten. Profifotograf zu sein (also jemand, der sich von Kunden fürs Fotografieren bezahlen lässt und damit seinen Lebensunterhalt verdient, nicht nur indem er Vorträge hält, Bücher schreibt und Bildern mit Photoshop zu Leibe rückt), heißt nicht, dass die Arbeiten automatisch besser sind als die eines engagierten Amateurs. Es bedeutet jedoch, dass man sich immer und täglich konstant und realistisch mit der Fotografie beschäftigt.
Ein Profifotograf hat den Vorteil, dass er das immer tun kann und somit Erfahrungen aufbaut, die viel mehr zählen als jede gute Technik. Die meisten Profis haben mit Neuerungen wenig Geduld und die meisten stellen die Belichtung instinktiv ein. Ich habe viele Freunde, die für das, was ich vorhabe, wenig Verständnis zeigen, denn ich werde den Prozess analysieren und das auch aufschreiben. Aber das kommt daher, dass es für sie selbstverständlich ist. Ich möchte Sie allerdings vor der unvermeidlichen Flut an Wörtern in den hier beschriebenen Methoden warnen. Selbst um die nachfolgende kurze Zusammenfassung zu lesen und zu verstehen, brauchen Sie mindestens eine Minute oder so, dabei dauert die Umsetzung dann wieder nur Sekunden. Aber auch Reflexe beim Bewerten einer Szene und dem Einstellen der Belichtung lassen sich verbessern, und das sollten sie auch.
Fangen wir also mit der absoluten Zusammenfassung an, so kurz wie möglich. Ja, in jeden Schritt fließen alle möglichen Entscheidungen ein, die erläutere ich aber später im Buch. Ich musste mich auch einschränken, was die vielen Möglichkeiten angeht, anhand derer sich heutzutage in modernen Kameras die Belichtung einstellen lässt. Wichtig ist hier eines: Es spielt weniger eine Rolle, welche Methode Sie verwenden. Entscheidend ist, dass Sie sie beherrschen. Ob Sie es glauben oder nicht, viele Profifotografen stellen ihre Belichtung manuell ein, mit einer einfachen mittenbetonten Durchschnittsmessung – und es funktioniert.
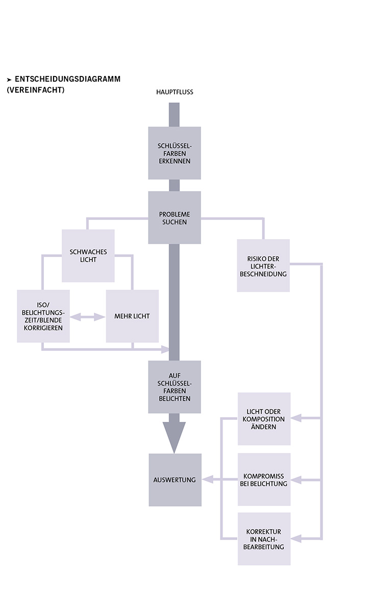
Das bringt mich zum Entscheidungsdiagramm, eine gekürzte Version dessen, was auf den nächsten Seiten folgt. Halten Sie sich an die Abfolge, dann erhalten Sie die bestmögliche Belichtung. Einzige Einschränkung: Die erste und die letzte Stufe in der Zusammenfassung sind mechanisch, während alle anderen eine persönliche Einschätzung erfordern und sich mit zunehmender Erfahrung bessern – außer Nummer 3, die braucht ein Leben lang.
Zuerst wollen wir die Zusammenfassung etwas erläutern.
1. Einstellungen
Bevor Sie fotografieren, müssen alle Kameraeinstellungen wie gewünscht vorgenommen sein:
• Messmodus: Wählen Sie zwischen Automatisch oder Manuell, wie Sie es wünschen.
• Dateiformat: Raw, Tiff oder JPEG oder eine Kombination aus Raw+JPEG
• Schnellansicht nach jeder Aufnahme (nur eine Empfehlung)
• Spitzlichtwarnung: Manche lenkt das ab, andere schätzen es als Soforthilfe, um diese für die Digitalfotografie typischen Belichtungsprobleme aufzudecken.
• Histogramm in Bereitschaft: Bei manchen Kameras überlagert das Histogramm das Bild und lenkt ab. Aber es ist praktisch, wenn es nur einen Klick entfernt ist.
2. Messmethode
Sie müssen genau wissen, wie sich die eingestellte Messmethode verhält. Die meisten Kameras bieten die Auswahl zwischen mittenbetonter, Integral- und Spotmessung. Manche Kameras verwenden dabei sehr intelligente Methoden, bei denen zum Beispiel die Tonwertverteilung mit einer riesigen Datenbank aus vorher analysierten Bildern verglichen wird. Wenn Sie sich auf ein solches anspruchsvolles System verlassen wollen, sollten Sie in jedem Fall genau wissen, wie es sich bei Ihnen verhält. Falls es bei einigen Ihrer beliebtesten Einstellungen überoder unterbelichtet, sollten Sie das vorher wissen, um bewusst damit umgehen zu können. Auch einfache Methoden sollten Sie in verschiedenen Situationen kennen.
Es kann sein, dass Sie ständig korrigieren müssen, darum kommen wir in Schritt 7 noch einmal darauf zurück.
3. Was wollen Sie?
Sie müssen eine klare Vorstellung haben, worum es in Ihrem Bild gehen soll – was hat Ihren Blick gefesselt, was gefällt Ihnen an der Aufnahme, was wollen Sie kommunizieren? Stellen Sie sich vor, wie hell das Bild sein soll und wie Sie die Helligkeit verteilen wollen. Das ist – natürlich – die Eine-Million-Euro-Frage.
4. Mögliche Probleme
Untersuchen Sie die Szene auf mögliche Belichtungsprobleme. Denken Sie darüber nach, was Sie vor der Kamera haben, bevor Sie sich vom Messsystem ablenken lassen. Gibt es zum Beispiel eine sehr helle Stelle, die wahrscheinlich ausbrennen wird? Spielt das eine Rolle? Die meisten Probleme treten auf, weil der Dynamikbereich der Szene größer ist, als der Sensor mit einer Aufnahme festhalten kann.
5. Schlüsselfarben
Legen Sie die wichtigen Motive fest und wie hell sie sein sollen. In einem Porträt ist das wahrscheinlich das Gesicht der Person, aber das hängt von Ihrer kreativen Ader ab. Bei einem Gesicht – ist es weiß, asiatisch (das heller als die Mitteltöne sein muss), oder schwarz (das dunkler sein muss als die Mitteltöne)? Die Schlüsselfarbe – oder Key-Farbe – kann nur einen Teil des Hauptmotivs ausmachen, in manchen Bildern ist sie außerdem in einem anderen Bereich des Bildes zu finden, zum Beispiel im Hintergrund.
6. Beschneidungen? Konflikte?
Falls es zwischen Schritt 4 und 5 einen Konflikt gibt, müssen Sie dafür eine Lösung finden. Entweder Sie ändern das Licht oder die Komposition oder Sie verlassen sich auf eine besondere Bildkorrektur in der Nachbearbeitung. Oder beides. Wenn der Hintergrund bei einem Gegenlicht-Porträt zum Beispiel stark beschnitten werden muss, um das Gesicht richtig zu belichten, können Sie zum Beispiel die Tiefen im Vordergrund auffüllen, die Beschneidung im Hintergrund akzeptieren oder die Bildkomposition ändern. Oder noch ein Beispiel: Wenn ein kleiner heller Punkt, der für das Bild an sich nicht wichtig ist, Ihre Belichtung durcheinanderbringt, können Sie evtl. einen neuen Bildausschnitt wählen oder ihn aus dem Bild herauslassen bzw. später herauslöschen. Eine Kompromissbelichtung heißt, dass Sie entweder zu dunkle Tiefen oder überbelichtete Lichter akzeptieren, was je nach gewünschtem Effekt durchaus akzeptabel sein kann (siehe Schritt 3). Die dritte Möglichkeit, die zuweilen mit einem Belichtungskompromiss kombiniert werden kann, ist, sich auf die Nachbearbeitung zu verlassen, zum Beispiel das Montieren mehrerer Aufnahmen oder gar HDR (High Dynamic Range), wozu Sie wiederum mehrere Belichtungen brauchen, die Sie digital zu einer überblenden.
7. Messen
Das hängt von der Art und Weise ab, wie Sie am liebsten mit Ihrer Kamera arbeiten. Eine Methode wäre, die Schlüsselfarben zu messen und einzustellen, zum Beispiel mit einer Spot-Messung, um die Werte in einem Bereich genau zu ermitteln. Oder Sie entscheiden anhand Ihrer Erfahrungen, wie viel stärker oder weniger stark Ihre Belichtung vom Standard abweichen muss, und stellen das mithilfe der Belichtungskorrektur entsprechend ein.
8. Auswerten und erneut fotografieren
Schauen Sie sich Ihr Bild auf dem Kameradisplay genau an und korrigieren Sie dann die Einstellungen, wenn nötig – und wenn die Zeit ausreicht. Entscheidend ist schließlich die Art von Shooting und die entsprechende Situation, in der Sie sich befinden. Wenn die Action um Sie herum schnell abläuft und sich schlecht vorhersagen lässt, ist es sicher keine gute Idee, jede Aufnahme sofort nach der Belichtung zu prüfen. Wenn Sie jedoch eine Landschaft aufnehmen, während die Sonne langsam untergeht und Sie viel Zeit haben, können Sie sich diese Auswertung leisten und mehrere Varianten desselben Bildes aufnehmen.
Entscheidungsfluss
Die digitale Fotografie lässt sich in drei Bereiche unterteilen: Ihre Aufnahmetechnik, Ihren persönlichen Stil und die Nachbearbeitung – und genau darum geht es in den Hauptkapiteln in diesem Buch. Der dritte
Abschnitt, Nachbearbeitung, mag auf den ersten Blick etwas merkwürdig erscheinen, schließlich dreht sich hier ja eigentlich alles um die Belichtung. Dennoch ist diese äußerst digitale Phase sehr eng mit der Aufnahme an sich verbunden, aus zwei Gründen. Zum einen gibt es das Raw-Format, das immer empfehlenswert ist und das unter anderem den Vorteil hat, dass Sie später zum Bild zurückkehren und die Belichtung einstellen können. Außerdem betreffen viele der neueren, anspruchsvolleren Bearbeitungstechniken direkt die Belichtungsentscheidung, sodass Sie bei einer Einstellung fotografieren können, die Sie sonst nie in Betracht gezogen hätten.
Dennoch ist die Abfolge Technik-Nachbearbeitung nicht unbedingt dieselbe, wie Entscheidungen getroffen werden. Auf den vorangegangenen Seiten haben wir alle wichtigen Belichtungsentscheidungen betrachtet, die Sie treffen müssen, manche davon ganz in Ruhe lange vor der Aufnahme, andere innerhalb von Sekundenbruchteilen vor dem Abdrücken. Ich habe den gesamten Entscheidungsfluss einmal in der logischen Reihenfolge zusammengestellt. Wenn er etwas gruselig aussieht, dann nur, weil ich den Prozess der Belichtung in Schritte unterteilt habe, die in Wirklichkeit sozusagen sofort geschehen.
Das beginnt damit, dass Sie alle Kameraeinstellungen und Messmodi eingestellt haben müssen, und variiert je nach allgemeiner Beleuchtung. Wenn ich zum Beispiel weiß, dass ich wahrscheinlich bei schwachem Licht fotografieren werde, schalte ich den automatischen ISO-Wert der Kamera mit einer Obergrenze für die Belichtungszeit entsprechend dem Objektiv ein. Wenn ich mit Stativ arbeite, lasse ich die Obergrenze weg.
Dann folgt die überaus wichtige Entscheidung darüber, wie die Szene aussehen soll. Diese ist zutiefst persönlich und gleichermaßen ein grundlegender Zustand wie eine bewusste Entscheidung.
Danach kommen die beiden wichtigen Entscheidungen für die Szene, nach denen sich alles richtet. Zuerst müssen Sie festlegen, welcher Farbbereich der wichtigste in der Szene ist – der bei einer bestimmten Helligkeit eingefangen werden soll. Es kann sein, dass mehrere Farben um Bedeutung ringen, aber die erste wichtige Entscheidung steht: »Wie hell muss dieser kritische Bereich sein?«
Die zweite Entscheidung – die sofort danach zu fällen ist – dreht sich um Probleme, die Sie lösen müssen. Sie müssen also die Szene und die Situation sehr schnell bewerten.
Ist das erledigt, müssen Sie sich um Probleme mit Dynamikbereich und Beschneidung bemühen. Im nächsten Kapitel betrachten wir den Dynamikbereich und die drei Bedingungen, die eventuell für Probleme sorgen. Bei geringem Dynamikbereich werden sich kaum Probleme ergeben; wenn der Bereich der Szene zu dem des Sensors passt, ist alles in Ordnung, aber das hängt davon ab, für welche Schlüsselfarbe Sie sich entscheiden. Ist der Dynamikbereich groß, haben Sie bestimmt ein Problem mit der Beschneidung.
Wenn es also keinen Konflikt zwischen Schlüsselfarbe und Beschneidung gibt, belichten Sie auf die Farbe. Bei einem Konflikt bieten sich drei Lösungen an. Erstens können Sie einen Kompromiss bei der Belichtung akzeptieren und dabei die beste Lösung suchen. Zweitens können Sie Änderungen vornehmen, meist an Licht oder Bildkomposition. Drittens – eine digitale Lösung – können Sie bereits vor der Aufnahme die Bildbearbeitung einplanen, denn mit vielen Techniken lassen sich Farben korrigieren, die sonst womöglich gelitten hätten.
Bewerten Sie schließlich die Aufnahme, wenn dazu genügend Zeit ist, und wenn sie nicht perfekt aussieht, korrigieren Sie die Einstellungen und fotografieren Sie erneut … wie gesagt, wenn Sie Zeit haben.
Helligkeit, Belichtung denken
Diesen Abschnitt habe ich noch in letzter Minute eingefügt, nachdem ich mich intensiv mit Lesern unterhalten hatte. Dabei wurde mir klar, dass es manchen etwas schwerfällt, zwischen Helligkeit, Belichtung und Blendenstufen umzuschalten. Das hat mit der Arbeitsmethode zu tun und ja, es gibt Unterschiede. Fotografen, vor allem Profis, haben eine eigene Art und Weise entwickelt, über Licht und Belichtung nachzudenken, denn sie mussten sich idiotensichere Methoden ausdenken, die sie mit wachsender Erfahrung immer weiter verfeinerten. Wie Sie auch immer Ihre Entscheidungen treffen, alles läuft darauf hinaus, zu wissen, welche Kameraeinstellungen zu welchen Ergebnissen führen. Die einfachste und verständlichste Einheit ist die Stufe. Sie können es auch komplizierter haben und über EV sprechen (Belichtungswerte, Exposure Value) oder, für mich noch schlimmer, über Zonen. Stufen sind aber ganz einfach. Die gehen immer einen Wert nach unten oder oben, wenn es um Blende, Belichtungszeit oder ISO-Wert geht.
Diese Stufen zur Helligkeit ins Verhältnis zu setzen, ist auch nicht schwer (und meist muss man auch nicht übergenau sein). Das Diagramm unten ist eine einfache Übersetzung, aber ganz präzise ist sie nicht. Für die meisten Zwecke reicht sie jedoch aus. Schließlich machen wir an dieser Stelle Fotos und bearbeiten sie nicht in Photoshop. Ich stelle mir Helligkeit gern als Prozentwert vor: 0 % ist Schwarz, 100 % ist Weiß und 50 % ist das Grau in der Mitte – Mitteltöne, Durchschnitt. Später betrachten wir auch Graukarten und warum sie 18 % Weißgehalt haben, aber 50 % sind viel intuitiver. Außerdem ist das ein Maß für die Mitteltöne am Computer in Photoshops HSL-System (oder einer anderen Bildbearbeitungssoftware).
Ganz krude könnte man auch sagen, ein wenig heller ist 1/3 Stufe, noch mehr heller ist 1/2 Stufe, viel heller ist 1 Stufe, deutlich heller sind 2 Stufen etc. Falls es Ihnen jetzt so vorkommt, als wäre ich hier etwas nachlässig, während ich in anderen Bereichen des Buches eher zwanghaft genau bin, liegt das vielleicht daran: Ich muss immer wieder betonen, wie wichtig Relationen sind. Wenn Sie ausreichend Zeit haben und die Kamera auf einem Stativ steht, können Sie nach Herzenslust messen und alle Werte auf 1/3 Belichtungsstufe genau einstellen. Aber in der Fotografie ist es meist nicht so, Sie sind draußen und müssen innerhalb von Sekunden entscheiden, es muss also schnell und einigermaßen korrekt zugehen.
Ich kann gar nicht genug empfehlen, eine Szene genau anzuschauen, relativ helle Bereiche auszumachen, intuitiv zu wissen, was diese Helligkeit ist und wie sie sich in Belichtungsstufen umsetzen lässt. Mit etwas Übung finden Sie das leicht heraus, vielleicht können Sie es schon. Wenn nicht, wird es Zeit zum Üben!
Dieses Portfolio ist in ProfiFoto 11/16 erschienen.
Die Experten der Redaktion ProfiFoto und aus dem mitp-Verlag bündeln ihr Know-how und publizieren in Zusammenarbeit mit erfahrenen Autoren, die unmittelbar aus der Foto- Praxis kommen, eine einmalige Fachbuchreihe „made for professionals“: Ergänzend und flankierend zum Magazin ProfiFoto bieten die mitp-Bücher der Edition professionelles Wissen zum richtigen Umgang und zur effizienten Nutzung digitaler Fototechnik und Bildbearbeitung.
Perfect Exposure – Licht und professionelle Belichtung
von Michael Freeman,
mitp Verlag 2016
1. Auflage 2016, 192 Seiten, Softcover, Format 22 x 22 cm,
ISBN 978-3-95845-294-7, 34,99 Euro
Direkt beim mitp-Verlag bestellen












